您现在的位置:首页 > 学校新闻
保理新闻
实力上榜!保定理工学院成功入选“赋能低空经济产业高质量发展项目”实践单位
加入时间:2026年03月31日 信息来源:本站原创 作者:admin

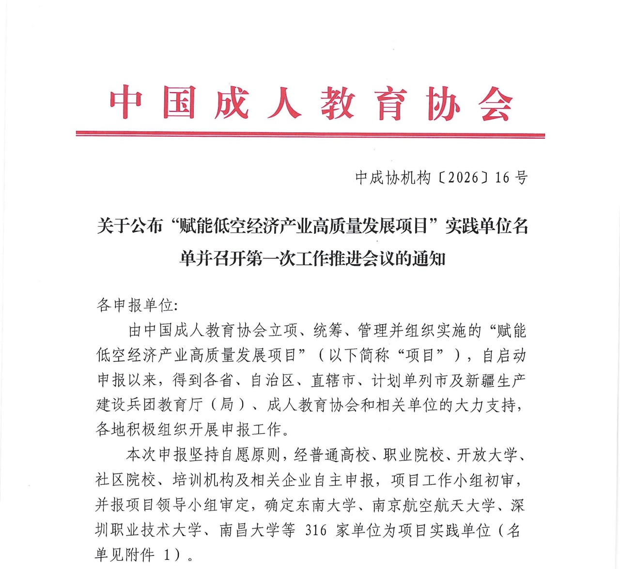
近日,中国成人教育协会正式公布“赋能低空经济产业高质量发展项目”实践单位名单,保定理工学院成功入选,标志着学校在服务国家低空经济战略、培育高素质应用型人才方面迈出了重要一步。

实力上榜!保定理工学院成功入选“赋能低空经济产业高质量发展项目”实践单位

实力上榜!保定理工学院成功入选“赋能低空经济产业高质量发展项目”实践单位

据悉,该项目由中国成人教育协会立项统筹,旨在贯彻国家“十五五”规划中发展低空经济战略性新兴产业的目标,搭建院校与企业协同发展平台,构建“人才培养—技术攻关—标准输出—产业服务”闭环生态,推动低空经济产业与教育深度融合。项目面向全国高校、职业院校及行业单位开放申报,参与单位数量多、覆盖范围广、评审标准严格。

长期以来,保定理工学院坚持面向国家战略、面向产业需求、面向实践育人办学,把新兴产业发展与学科专业建设紧密结合,主动布局低空经济等前沿领域,在专业优化、内涵提升、校企协同、实践平台建设等方面持续发力、稳步深耕。从前期调研、方案论证,到材料打磨、层层评审,学校以高度认真的态度、严谨细致的准备,扎实完成每一个环节,最终凭借综合实力成功上榜。

此次入选,既是对学校在低空经济领域办学实力与发展潜力的高度认可,也为学校进一步对接产业需求、深化产教融合、提升人才培养质量提供了重要平台。保定理工学院将以此为契机,积极参与项目各项工作,加强与兄弟院校、行业企业的交流合作,探索低空经济人才培养新模式、新路径,为我国低空经济产业发展贡献更多智慧与力量。

地址:河北省保定市南二环1689号
邮编:071000
电话:0312-2195555
网站备案:冀ICP备09033966号 保定理工学院版权所有 Copyright 2022