保定理工学院2025年招聘计划
为进一步加强我校教师队伍建设,培养适应时代与社会发展需要的高质量、高素质和具有市场竞争能力的应用型、复合型、创新型人才,我校面向社会招聘教师、行政及教辅人员,现将2025年岗位需求公布如下。
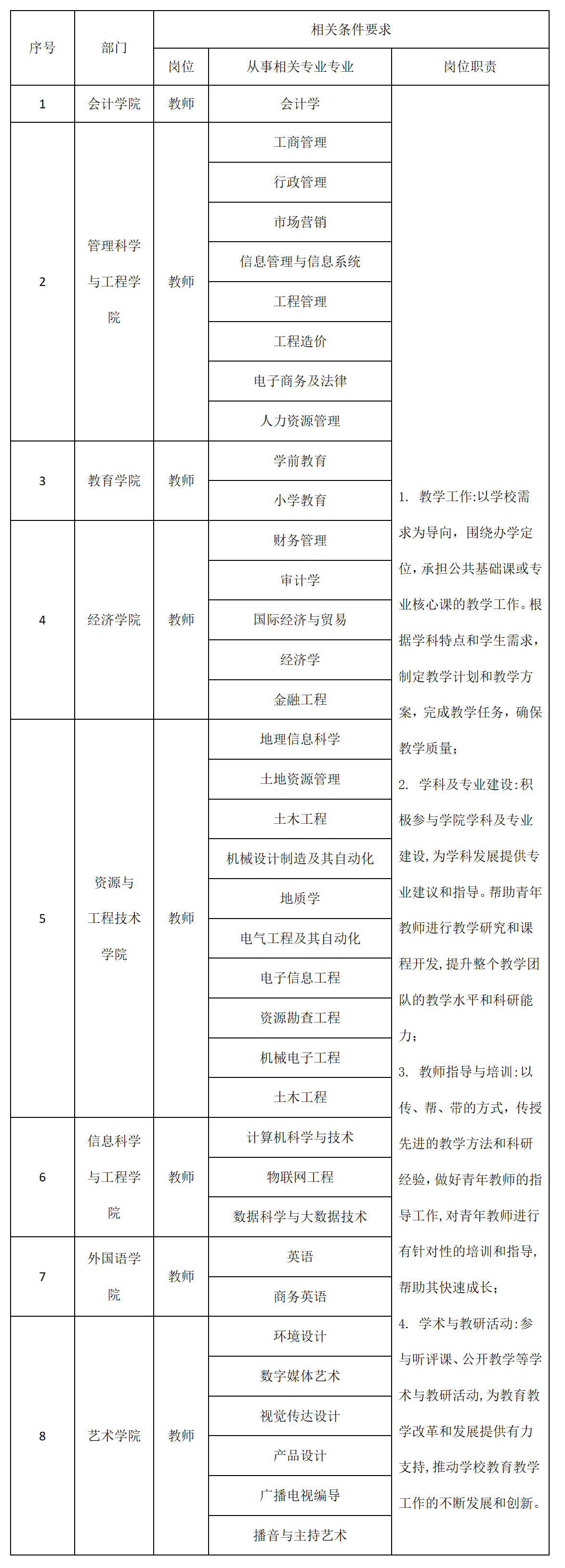
一、2025年招聘需求表
(一)专职教师2025年招聘计划表
(二)辅导员2025年招聘计划
(三)行政教辅2025年招聘计划
(四)银龄教师2025年招聘计划
二、招聘条件
1.具有中华人民共和国国籍。
2.遵纪守法,无因犯罪受过刑事处罚或处分。
3.具有良好的职业道德与学术道德。
4.应聘人员应身心健康,仪表端庄、口齿清晰,具有良好的语言表达和沟通能力,有良好的教姿教态。
5.具有高校或相关行业工作背景者优先。
6.在国外获得的学位学历,须提供教育部留学服务中心出具的学历学位认证材料。
7.要求硕士研究生及以上学历;或45岁以下,具有三年以上工作经验,副高级以上职称的本科学历人员。
8.新招聘录用的各类岗位人员(除特定技能岗、 工勤岗等特批的岗位外),其第一学历(即本科阶段学历)须为全日制国家“一本”院校(以入职时毕业院校所属批次为准)或国际公认的知名院校毕业。
9.应聘者须五官端正、体态匀称、口齿清晰、无体貌特征 缺陷。
10.银龄教师年龄要求在68周岁以下,具有副高及以上职称,能承担相关专业课程的授课工作。
三、福利待遇
1.具体薪资标准按照学历和职称级别确定。
2.薪酬待遇:提供具有同地区行业内竞争力工资+五险一金+带薪寒暑假+免费教职工餐厅
3.其他待遇:体检、通勤班车、双休、节假日、教职工公寓优惠入住、学习培训进修机会等。
4.职称评审:学校协助办理高校系列职称,研究生毕业满3年符合职称评审条件者,即可聘任为讲师,享受相应薪资待遇。
5.人才引进:符合保定市人才十条政策引进人才,学校协助申报享受生活补助或购房补贴。
四、联系方式
请将本人简历投递至电子邮箱ccxyrenshichu@163.com,邮件及简历名称为“姓名-应聘专业-应聘部门”,与列表相近专业同样欢迎投递简历。
联系部门:保定理工学院人人事处
通讯地址:河北省保定市南二环1689号
简历投递邮箱:ccxyrenshichu@163.com
联系人:王老师、施老师
联系电话:0312-2195585






