您当前位置:保定理工学院 >> 管理科学与工程学院 >> 新闻动态 >> 浏览文章

新闻动态

学校简介

保定理工学院||管理学院||关于首届举办大学生职业规划大赛的通知

保定理工学院关于首届举办

                                大学生职业规划大赛的通知

各管理学院学子:

按照《教育部关于举办首届全国大学生职业规划大赛的通知》教学函【2023】1号文件和《河北省教育厅关于做好首届全国大学生职业规划大赛校赛、省赛组织工作的通知》冀教学函{2023}32号文件要求,为进一步完善我校生涯发展教育和就业指导体系,教育引导大学生增强职业生涯规划意识,结合专业学习和社会实践更好地成长成才,全面提升就业能力,及早做好就业准备,顺利实现高质量充分就业,定于2023年9月至2023年11月,组织开展首届全国大学生职业规划大赛校赛,具体要求如下:

                                  组织机构


全国大学生职业规划大赛校赛(以下简称校赛)由我校就业与创业指导中心牵头,各二级学院组织实施。

校赛设专家委员会,专家委员会将由校内外专家、用人单位专业人士等担任,负责校赛评审等工作。

校赛设纪律与监督委员会,负责对校赛组织、评审等相关工作进行监督,对违反校赛纪律行为予以处理。

保定理工学院||管理学院||关于首届举办大学生职业规划大赛的通知

                                                                                                             组织形式

(一)班级、院系赛。各学院要充分发动,精心组织。分班级赛、院系赛逐级开展,确保普及性和覆盖面。参照成长赛道、就业赛道实施方案,各学院两个赛道分别推荐一组参赛团队(附件1、附件2)。

班级、院系赛期间要积极发挥比赛引领作用,统筹推进生涯咨询、就业指导、校园招聘等同期活动。

(二)校赛。校赛分为复赛和决赛。复赛为材料评审。评审采取百分制,其中生涯发展报告或求职简历占30%,生涯发展展示或就业能力展示结合主题陈述录制视频占70%;决赛为现场比赛。分为主题陈述、评委提问或综合面试两个校赛将邀请用人单位专业人士参与评审和指导工作,确定晋级省赛选手。具体安排另行通知。

(三)奖项。两个赛道分别设置一等奖1项,二等奖2项,三等奖3项。同时也有优秀奖5项

                                     赛程安排

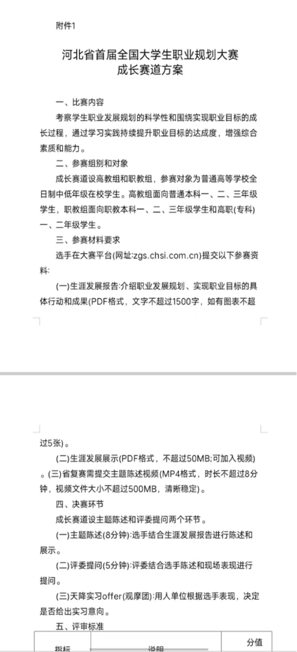
(一)参赛报名(2023年9月-2023年10月)。参赛选手通过全国大学生职业规划大赛平台(以下简称大赛平台,网址: zgs.chsi.com.cn)进行报名。大赛平台开放时间为2023年9月20日,报名截止时间不得晚于2023年10月27日。

(二)班级、院系赛(2023年10月8日-2023年10月23日)。我校定于2023年10月23日前完成班级、院系赛,并在大赛平台提交参加校赛学生名单;于2023年10月27日前,在大赛平台提交参加校赛相关资料。大赛平台成长赛道设生涯闯关功能,就业赛道设职业适配度测评功能,参赛选手可根据需要选择参与。

(三)校赛(2023年10月25日一2023年11月15日)。我校定于2023年11月15日前完成校赛,并在大赛平台提交参加省赛复赛学生名单;于2023年11月20日前,在大赛平台提交参加省赛复赛相关资料。大赛平台成长赛道设生涯闯关功能,就业赛道设职业适配度测评功能,参赛选手可根据需要选择参与。

组织、有领导、有目的的议事活动,它是在限定的时间和地点,按照一定的程序进行的。会议一般包括议论、决定、行动3个要素。

保定理工学院||管理学院||关于首届举办大学生职业规划大赛的通知

                                                                                        注意事项

大赛分为两个赛道,赛道不同可参加的年级不同

 

(一)成长赛道设高教组和职教组,参赛对象为普通高等学校全日制中低年级在校学生。高教组面向普通本科一、二、三年级学生,职教组面向职教本科一、二、三年级学生和高职(专科)一、二年级学生。

(二)就业赛道设高教组和职教组,每组均设5个分赛道。其中,针对企业职能岗位,设产品研发、生产服务、市场营销、通用职能分赛道(按相近行业分小组);针对公共服务岗位,设公共服务分赛道。

(三)就业赛道参赛对象为普通高等学校全日制高年级在校学生。高教组面向普通本科三、四年级(部分专业五年级)学生和全体研究生,职教组面向职教本科三、四年级学生和高职(专科)二、三年级学生。

保定理工学院||管理学院||关于首届举办大学生职业规划大赛的通知

保定理工学院||管理学院||关于首届举办大学生职业规划大赛的通知

                                                                                                        工作要求

在10月27日前在官网进行报名(网址:(网址:zgs.chsi.com.cn),使用自己的学信网账号登陆,并且根据自己所选择的赛道提交相应的比赛材料。

将在11月15日之前进行校赛选拔,同时也会选出优秀成员代表学校以及自己的学院参加省赛复赛

 成长赛道和就业赛道评分要求也不同

保定理工学院||管理学院||关于首届举办大学生职业规划大赛的通知

保定理工学院||管理学院||关于首届举办大学生职业规划大赛的通知

  

保定理工学院||管理学院||关于首届举办大学生职业规划大赛的通知

联系人和联系方式

 学科竞赛部于凯航

手机:15512743936

微信:YY2578416118

有意向同学可以直接扫码进群

保定理工学院||管理学院||关于首届举办大学生职业规划大赛的通知
























































各管